县长活动日历
用户空间
|
简体版
|
繁体版
无障碍
集
网站首页
走进龙胜
政务动态
政府信息公开
网上办事
政民互动
旅游龙胜
便民利企
26509016
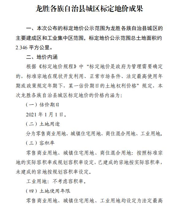
龙政发〔2021〕19 号龙胜各族自治县人民政府关于公布龙胜各族自治县城区标定地价成果的通知
20
龙胜县政府
龙胜县政府
2021-06-03
249730
土地征收
当前位置:
首页
>
政府信息公开
>
法定主动公开内容
>
重点领域信息公开
>
重大建设项目批准和实施领域信息
>
土地征收
龙政发〔2021〕19 号龙胜各族自治县人民政府关于公布龙胜各族自治县城区标定地价成果的通知
2021-06-03 09:55 来源:龙胜县政府 作者:龙胜县政府
我要收藏
公共资源调用站点
文章分享
分享
微信
头条
微博
空间
qq
【字体:
大
中
小
】
打印
(龙政发〔2021〕19号 网传82号)龙胜各族自治县人民政府关于公布龙胜各族自治县城区标定地价成果的通知.pdf
附件:标定地价公示信息表.pdf
文件下载:
关联文件: