县长活动日历
用户空间
|
简体版
|
繁体版
无障碍
集
网站首页
走进龙胜
政务动态
政府信息公开
网上办事
政民互动
旅游龙胜
便民利企
26522145
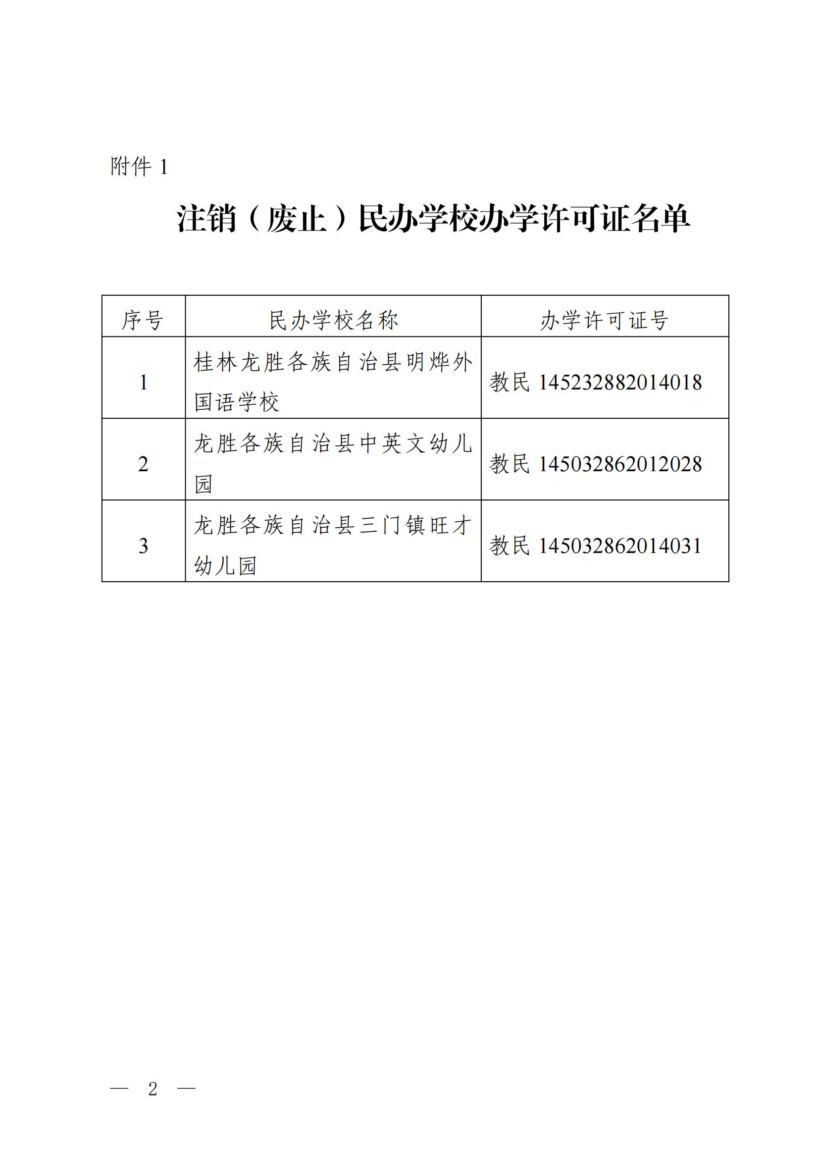
龙胜各族自治县教育局关于注销(废止)民办学校办学许可证的公告
20
龙胜各族自治县教育局
龙胜各族自治县教育局
2022-10-12
249774
民办学校信息
当前位置:
首页
>
政府信息公开
>
法定主动公开内容
>
重点领域信息公开
>
社会公益事业
>
教育领域
>
民办学校信息
龙胜各族自治县教育局关于注销(废止)民办学校办学许可证的公告
2022-10-12 13:05 来源:龙胜各族自治县教育局 作者:龙胜各族自治县教育局
我要收藏
公共资源调用站点
文章分享
分享
微信
头条
微博
空间
qq
【字体:
大
中
小
】
打印
文件下载:
关联文件: