当前位置:首页 > 便民利企 > 住房信息 > 知识库及常见问题

龙胜各族自治县住房和城乡建设局关于开展2025年公共租赁住房保障家庭资格年审工作的通知

2025-05-08 09:00     来源:龙胜各族自治县住房和城乡建设局     作者:龙胜各族自治县住房和城乡建设局
收藏 我要收藏 公共资源调用站点 文章分享
分享 微信
头条
微博 空间 qq
【字体: 打印

公共租赁住房的承租户:

为进一步加强我县住房保障规范化管理,落实动态管理机制,在全县范围内开展2025年度住房保障年审工作,现将有关事宜通知如下:

一、受理时间

2025年5月7日至2025年6月30日

二、受理地点

龙胜各族自治县住房和城乡建设局三楼(房屋管理服务中心)

三、年审的范围和对象

已入住公共租赁住房的承租户(不含2024年入住人员)

四、年审依据

《桂林市公共租赁信住房管理办法(修订)》(市政规〔2023〕16号)、《龙胜各族自治县人民政府办公室关于印发自治县公共租赁住房管理办法的通知》(龙政办发〔2014〕94号)文件。

五、年审相关规定

(一)城镇中、低收入住房保障家庭应当具备下列条件:

1. 家庭成员中至少有一人具有城镇居民常住户口;

2. 家庭人均现自有住房建筑面积低于15平方米或无住房;

3. 低收入家庭(含低保)须经县民政部门认定通过;中等收入家庭上年度人均可支配收入低于3700元。

(二)县城镇中、低收入(含低保)保障家庭应提供以下材料:

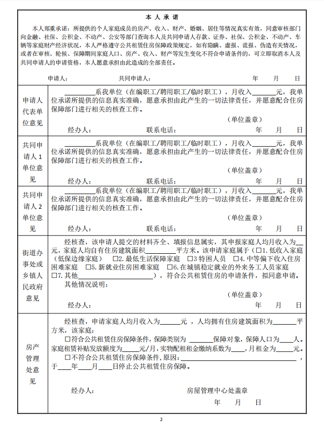
1.2025年度公共租赁住房年审登记表;

2. 承租人及家庭成员户口簿复印件;

3. 低保家庭提供近期低保发放流水单,其他低收入家庭提供低收入认定通知书,中收入家庭提供收入情况证明;

4. 残疾家庭的提供残疾证复印件;

5. 其他所需材料。

(三)新就业无房职工和稳定就业的外来人员提供以下条材料:

1. 2025年度公共租赁住房年审登记表;

2. 所在单位缴纳的职工养老保险证明;

3. 本人和配偶户口簿复印件;

4. 如在企业就业,提供所在单位的营业执照复印件;

5. 其他所需材料。

六、承租人有下列情形之一的,应当退回承租的保障性住房

1.本人或配偶已购买商品住房或家庭人均私有住房面积超过15平方的;

2. 因工作变动,不在本县城区上班的;

3. 隐瞒、虚报或者弄虚作假,不符合保障条件的;

4. 将承租的公共租赁住房转借、转租的;

5. 无正当理由连续6个月以上未在保障性住房居住的;

6. 无正当理由累计6个月以上未缴纳租金的;

7. 拒不参加年审的;

8. 住房保障政策规定的其他情形。

对于违反以上规定,应退而不退的,将公开其违规行为,通报其单位和单位主管部门,行政事业单位人员的,将违规问题线索移交到县纪委监委处理。

七、年审方法和步骤

(一)住房保障家庭自行从县政府等网站根据自己的保障类型下载对应的年审表,根据表格内容如实填写家庭人口、住房、就业等情况。

(二)城镇中、低偏下收入住房保障家庭将年审材料报所属社区初审、街道复审,由街道集中材料(含电子版)报县住房保障领导小组办公室。

(三)新就业无房职工、稳定就业的外来务工人员年审材料经就业单位根据年审对象的实际就业情况进行审核,在年审登记表上签署意见并加盖单位公章,年审材料(含电子版)由单位统一报县住房保障领导小组办公室。

(四)县住房保障部门收到各单位年审材料后,根据住房保障户家庭人口、住房、收入等情况变化实行动态管理,对经年审不再符合住房保障条件的承租户取消其承租资格,予以清退。

八、年审工作要求

(一)年审工作由县住房保障办公室负责组织实施,及时指导、掌握年度审核工作信息,协调解决在年审工作中出现的问题。各用人单位、主管部门、街道社区等有关单位和部门要按照各自的职责高度重视,积极配合,明确专人,确保年审工作顺利进行。

(二)各相关单位要采取张贴、通知、微信等形式,做好年审宣传工作;县住房保障部门应在县政府等网站宣传住房保障年度审核工作,让年审对象了解和参与年审工作。

(三)新就业无房职工和稳定就业的外来务工人员应主动参加年审,就业单位应协助做好公租房年审工作,对住房保障部门的调查,不得拒绝或者谎报、瞒报。对单位不配合调查的,通报其主管部门,并依法依纪追究责任。

(四)相关单位和住房保障部门工作人员要严格按照年审相关规定进行年审工作。审核人员要各负其责,各司其职。谁审核,谁签字,谁负责。对弄虚作假、优亲厚友、徇私舞弊的行为,一经查实依法依纪从严追究责任。同时要加强群众监督,对群众举报的违纪情况,经查属实的,依法依纪严肃处理。

咨询电话:0773-6776262。


                                          龙胜各族自治县住房和城乡建设局

                                                       2025年5月7日


文件下载:

关联文件: